SpringBoot 分布式session实现
1. 什么是分布式session
在集群环境中,不得不考虑的一个问题是用户访问产生的session如何处理。如过不做任何处理,用户将出现频繁俸禄的现象,比如集群中存在A、B两台服务其,用户第一次访问网站时,Nginx通过负载均衡机制将用户请求转发到A节点,这时A节点就会给用户创建一个session。当用户第二次发送请求时,Nginx将其转发到B节点,这时B并不存在Session,所以就将用户踢回登陆页面。
2. 分布式session的常用方式
- session Replication (session复制)
原理:任何一个服务器节点上的session发生改变,该节点会把session的所有内容序列化,然后广播给所有其他节点,以此来保证Session同步。这种方式需要web容器支持分布式。
- 粘性session
原理: 在用户第一次请求时,Nginx将用户请求转发到A节点,那么用户以后的每次请求都会转发到A节点,相当于把用户和A节点绑定在一起。
优点: 不需要对session做任何处理
缺点: 缺乏容错性,当A节点发生故障,用户请求被转移到B节点,session将失效。需要Nginx添加配置支持粘性session
1
2
3
4
5
6
7
8 1upstream mycluster{
2 #这里添加的是上面启动好的两台Tomcat服务器
3 ip_hash;#粘性Session
4 server 192.168.22.229:8080 weight=1;
5 server 192.168.22.230:8080 weight=1;
6}
7
8
- session集中式共享
原理: web容器不对session做任何存储,session读写都直接从Redis等分布式缓存中拿Session信息。
有点: 可容错,session实时响应。
缺点: 实现复杂、稳定性依赖于缓存的稳定性、Session信息放入缓存时要有合理的策略写入。
3. SpringBoot 分布式session实现(以redis为例)

- 项目中使用:
pom.xml
1
2
3
4
5
6 1<dependency>
2 <groupId>org.springframework.session</groupId>
3 <artifactId>spring-session-data-redis</artifactId>
4</dependency>
5
6
bootstrap.yml
1
2
3
4
5
6
7 1spring:
2 session:
3 store-type: redis
4 redis:
5 namespace: org.dragonfei:${spring.application.name}
6
7
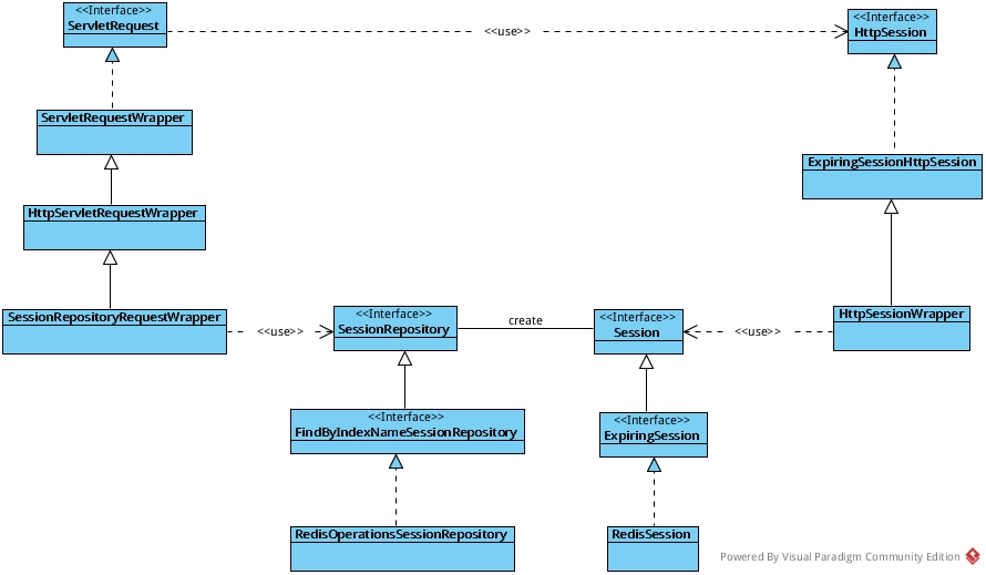
- Spring-session 高层抽象结构:

- spring-session无缝替换request的原理:
自定义Filter,实现doFilter方法;
继承HttpServletRequestWrapper、HttpServletResponseWrapper类,重写getSession等相关方法;
将自定义的request和response对象,传递到过滤器链;
把该filter配置到过滤器链的第一个位置上。
- spring-session类结构图:

- 核心实现:

最关键的数据结构,为hmap的结构,sessionId:{key1:"bb",key2:"cc"}