Redis_哨兵机制(Sentinel)
主从模式缺点,master节点挂了以后,redis就不能对外提供写服务了,因为剩下的slave不能成为master。所以一般的生产坏境是不会单单只有主从模式的。所以有了下面的sentinel模式。
1、概述
哨兵模式又称sentinel模式 ,sentinel的中文含义是哨兵、守卫。也就是说既然主从模式中,当master节点挂了以后,slave节点不能主动选举一个master节点出来,那么我就安排一个或多个sentinel来做这件事,当sentinel发现master节点挂了以后,sentinel就会从slave中重新选举一个master。
sentinel干的就是这个事。
对sentinel模式的理解:
1.1、sentinel模式是建立在主从模式的基础上,如果只有一个Redis节点,sentinel就没有任何意义。
1.2、当master节点挂了以后,sentinel会在slave中选择一个做为master,并修改它们的配置文件,其他slave的配置文件也会被修改,比如slaveof属性会指向新的master。
1.3、当master节点重新启动后,它将不再是master,而是作为slave接收新的master节点的同步数据
1.4、sentinel因为也是一个进程有挂掉的可能,所以sentinel也会启动多个形成一个sentinel集群。
1.5、当主从模式配置密码时,sentinel也会同步将配置信息修改到配置文件中,不需要担心。
1.6、一个sentinel或sentinel集群可以管理多个主从Redis。
1.7、sentinel最好不要和Redis部署在同一台机器,不然Redis的服务器挂了以后,sentinel也挂了。
1.8、sentinel监控的Redis集群都会定义一个master名字,这个名字代表Redis集群的master Redis。
当使用sentinel模式的时候,客户端就不要直接连接Redis,而是连接sentinel的ip和port,由sentinel来提供具体的可提供服务的Redis实现,这样当master节点挂掉以后,sentinel就会感知并将新的master节点提供给使用者。
Sentinel本身也支持集群,只使用单个sentinel进程来监控redis集群是不可靠的,当sentinel进程宕掉后,sentinel本身也有单点问题。所以有必要将sentinel集群,这样有几个好处:
1.如果只有一个sentinel进程,如果这个进程运行出错,或者是网络堵塞,那么将无法实现redis集群的主备切换(单点问题)。
2.如果有多个sentinel,redis的客户端可以随意地连接任意一个sentinel来获得关于redis集群中的信息。
3.sentinel集群自身也需要多数机制,也就是2个sentinel进程时,挂掉一个另一个就不可用了。
2、Redis Sentinel 实现高可用性原理
当主节点出现故障时,Redis Sentinel 能自动完成故障发现和故障转移,并通知应用方,从而实现真正的高可用。
Redis Sentinel 是一个分布式架构,其中包含若干个Sentinel界定和Redis数据节点,每个Sentinel节点会对数据节点和其余的Sentinel节点进行监控,当发现节点不可达时,会对节点做下线标识。如果被标识的是主节点,它还会和其他Sentinel节点进行“协商”,当大多数Sentinel节点都认为主节点不可达时,它们会选举出一个Sentinel节点来完成故障转移的工作,同时会将这个变化实时通知给Redis应用方。整个过程完全是自动的,不需要人工干涉,所以这套方案很有效地解决了Redis的高可用问题。
Redis Sentinel 与 Redis 主从复制模式之间只是多了若干个 Sentinel 节点,所以 Redis Sentinel 并没有针对 Redis 节点做了特殊处理,这里容易让人混淆。如下图:

从逻辑架构上看,Sentinel节点集合会定期对所有的的节点进行监控,特别是对主节点做的故障自动转移。
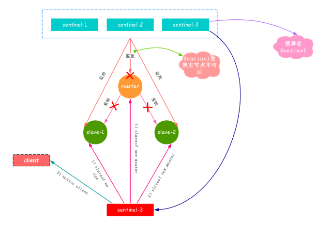
整个故障转移流程图如下:

流程说明:
主节点出现故障,此时两个从节点与主节点失去连接,主从复制失败。
每个Sentinel节点通过定期监控发现主节点出现了故障。
多个Sentinel节点对主节点的故障达成一致,选举出了sentinel-3节点作为领导者负责故障转移。
Sentinel领导者节点执行了故障转移,整个过程和Redis主从复制的流程一致,不过是自动化完成的。
故障转移后的整个Redis Sentinel 的拓扑图如下:

Redis 的 Sentinel 系统用于管理多个 Redis 服务器(instance), 该系统执行以下三个任务:
监控(Monitoring): Sentinel 会不断地检查你的主服务器和从服务器是否运作正常。
提醒(Notification): 当被监控的某个 Redis 服务器出现问题时, Sentinel 可以通过 API 向管理员或者其他应用程序发送通知。
自动故障迁移(Automatic failover): 当一个主服务器不能正常工作时, Sentinel 会开始一次自动故障迁移操作, 它会将失效主服务器的其中一个从服务器升级为新的主服务器, 并让失效主服务器的其他从服务器改为复制新的主服务器; 当客户端试图连接失效的主服务器时, 集群也会向客户端返回新主服务器的地址, 使得集群可以使用新主服务器代替失效服务器。
Redis Sentinel 是一个分布式系统, 你可以在一个架构中运行多个 Sentinel 进程(progress), 这些进程使用流言协议(gossip protocols)来接收关于主服务器是否下线的信息, 并使用投票协议(agreement protocols)来决定是否执行自动故障迁移, 以及选择哪个从服务器作为新的主服务器。
虽然 Redis Sentinel 释出为一个单独的可执行文件 redis-sentinel , 但实际上它只是一个运行在特殊模式下的 Redis 服务器, 你可以在启动一个普通 Redis 服务器时通过给定 –sentinel 选项来启动 Redis Sentinel 。
3、获取与启动 Sentinel
redis安装目录下的sentinel.conf 以及 bin/redis-sentinel 同redis启动同理,配合使用。
可以用以下命令来启动一个运行在 Sentinel 模式下的 Redis 服务器:
./redis-sentinel sentinel.conf
redis-server /path/to/sentinel.conf –sentinel
两种方法都可以启动一个 Sentinel 实例。
启动 Sentinel 实例必须指定相应的配置文件, 系统会使用配置文件来保存 Sentinel 的当前状态, 并在 Sentinel 重启时通过载入配置文件来进行状态还原。
如果启动 Sentinel 时没有指定相应的配置文件, 或者指定的配置文件不可写(not writable), 那么 Sentinel 会拒绝启动。
4、配置 Sentinel
Redis 源码中包含了一个名为 sentinel.conf 的文件, 这个文件是一个带有详细注释的 Sentinel 配置文件示例。
运行一个 Sentinel 所需的最少配置如下所示:
1
2
3
4
5
6
7
8
9
10 1sentinel monitor mymaster 127.0.0.1 6379 2
2sentinel down-after-milliseconds mymaster 60000
3sentinel failover-timeout mymaster 180000
4sentinel parallel-syncs mymaster 1
5
6sentinel monitor resque 192.168.1.3 6380 4
7sentinel down-after-milliseconds resque 10000
8sentinel failover-timeout resque 180000
9sentinel parallel-syncs resque 5
10
第一行配置指示 Sentinel 去监视一个名为 mymaster 的主服务器, 这个主服务器的 IP 地址为 127.0.0.1 , 端口号为 6379 , 而将这个主服务器判断为失效至少需要 2 个 Sentinel 同意 (只要同意 Sentinel 的数量不达标,自动故障迁移就不会执行)。
不过要注意, 无论你设置要多少个 Sentinel 同意才能判断一个服务器失效, 一个 Sentinel 都需要获得系统中多数(majority) Sentinel 的支持, 才能发起一次自动故障迁移, 并预留一个给定的配置纪元 (configuration Epoch ,一个配置纪元就是一个新主服务器配置的版本号)。
换句话说, 在只有少数(minority) Sentinel 进程正常运作的情况下, Sentinel 是不能执行自动故障迁移的。
其他选项的基本格式如下:
sentinel <选项的名字> <主服务器的名字> <选项的值>
各个选项的功能如下:
down-after-milliseconds 选项指定了 Sentinel 认为服务器已经断线所需的毫秒数。
如果服务器在给定的毫秒数之内, 没有返回 Sentinel 发送的 PING 命令的回复, 或者返回一个错误, 那么 Sentinel 将这个服务器标记为主观下线(subjectively down,简称 SDOWN )。
不过只有一个 Sentinel 将服务器标记为主观下线并不一定会引起服务器的自动故障迁移: 只有在足够数量的 Sentinel 都将一个服务器标记为主观下线之后, 服务器才会被标记为客观下线(objectively down, 简称 ODOWN ), 这时自动故障迁移才会执行。
将服务器标记为客观下线所需的 Sentinel 数量由对主服务器的配置决定。
parallel-syncs 选项指定了在执行故障转移时, 最多可以有多少个从服务器同时对新的主服务器进行同步, 这个数字越小, 完成故障转移所需的时间就越长。
如果从服务器被设置为允许使用过期数据集(参见对 redis.conf 文件中对 slave-serve-stale-data 选项的说明), 那么你可能不希望所有从服务器都在同一时间向新的主服务器发送同步请求, 因为尽管复制过程的绝大部分步骤都不会阻塞从服务器, 但从服务器在载入主服务器发来的 RDB 文件时, 仍然会造成从服务器在一段时间内不能处理命令请求: 如果全部从服务器一起对新的主服务器进行同步, 那么就可能会造成所有从服务器在短时间内全部不可用的情况出现。
你可以通过将这个值设为 1 来保证每次只有一个从服务器处于不能处理命令请求的状态。
5、主观下线和客观下线
前面说过, Redis 的 Sentinel 中关于下线(down)有两个不同的概念:
主观下线(Subjectively Down, 简称 SDOWN)指的是单个 Sentinel 实例对服务器做出的下线判断。
客观下线(Objectively Down, 简称 ODOWN)指的是多个 Sentinel 实例在对同一个服务器做出 SDOWN 判断, 并且通过 SENTINEL is-master-down-by-addr 命令互相交流之后, 得出的服务器下线判断。 (一个 Sentinel 可以通过向另一个 Sentinel 发送 SENTINEL is-master-down-by-addr 命令来询问对方是否认为给定的服务器已下线。)
如果一个服务器没有在 master-down-after-milliseconds 选项所指定的时间内, 对向它发送 PING 命令的 Sentinel 返回一个有效回复(valid reply), 那么 Sentinel 就会将这个服务器标记为主观下线。
服务器对 PING 命令的有效回复可以是以下三种回复的其中一种:
返回 +PONG 。
返回 -LOADING 错误。
返回 -MASTERDOWN 错误。
如果服务器返回除以上三种回复之外的其他回复, 又或者在指定时间内没有回复 PING 命令, 那么 Sentinel 认为服务器返回的回复无效(non-valid)。
注意, 一个服务器必须在 master-down-after-milliseconds 毫秒内, 一直返回无效回复才会被 Sentinel 标记为主观下线。
举个例子, 如果 master-down-after-milliseconds 选项的值为 30000 毫秒(30 秒), 那么只要服务器能在每 29 秒之内返回至少一次有效回复, 这个服务器就仍然会被认为是处于正常状态的。
从主观下线状态切换到客观下线状态并没有使用严格的法定人数算法(strong quorum algorithm), 而是使用了流言协议:
如果 Sentinel 在给定的时间范围内, 从其他 Sentinel 那里接收到了足够数量的主服务器下线报告, 那么 Sentinel 就会将主服务器的状态从主观下线改变为客观下线。 如果之后其他 Sentinel 不再报告主服务器已下线, 那么客观下线状态就会被移除。
客观下线条件只适用于主服务器:
对于任何其他类型的 Redis 实例, Sentinel 在将它们判断为下线前不需要进行协商, 所以从服务器或者其他 Sentinel 永远不会达到客观下线条件。
只要一个 Sentinel 发现某个主服务器进入了客观下线状态, 这个 Sentinel 就可能会被其他 Sentinel 推选出, 并对失效的主服务器执行自动故障迁移操作。
6、每个 Sentinel 都需要定期执行的任务
每个 Sentinel 以每秒钟一次的频率向它所知的主服务器、从服务器以及其他 Sentinel 实例发送一个 PING 命令。
如果一个实例(instance)距离最后一次有效回复 PING 命令的时间超过 down-after-milliseconds 选项所指定的值, 那么这个实例会被 Sentinel 标记为主观下线。 一个有效回复可以是: +PONG 、 -LOADING 或者 -MASTERDOWN 。
如果一个主服务器被标记为主观下线, 那么正在监视这个主服务器的所有 Sentinel 要以每秒一次的频率确认主服务器的确进入了主观下线状态。
如果一个主服务器被标记为主观下线, 并且有足够数量的 Sentinel (至少要达到配置文件指定的数量)在指定的时间范围内同意这一判断, 那么这个主服务器被标记为客观下线。
在一般情况下, 每个 Sentinel 会以每 10 秒一次的频率向它已知的所有主服务器和从服务器发送 INFO [section] 命令。 当一个主服务器被 Sentinel 标记为客观下线时, Sentinel 向下线主服务器的所有从服务器发送 INFO [section] 命令的频率会从 10 秒一次改为每秒一次。
当没有足够数量的 Sentinel 同意主服务器已经下线, 主服务器的客观下线状态就会被移除。 当主服务器重新向 Sentinel 的 PING 命令返回有效回复时, 主服务器的主管下线状态就会被移除。
7、自动发现 Sentinel 和从服务器
一个 Sentinel 可以与其他多个 Sentinel 进行连接, 各个 Sentinel 之间可以互相检查对方的可用性, 并进行信息交换。
你无须为运行的每个 Sentinel 分别设置其他 Sentinel 的地址, 因为 Sentinel 可以通过发布与订阅功能来自动发现正在监视相同主服务器的其他 Sentinel , 这一功能是通过向频道 sentinel:hello 发送信息来实现的。
与此类似, 你也不必手动列出主服务器属下的所有从服务器, 因为 Sentinel 可以通过询问主服务器来获得所有从服务器的信息。
每个 Sentinel 会以每两秒一次的频率, 通过发布与订阅功能, 向被它监视的所有主服务器和从服务器的 sentinel:hello 频道发送一条信息, 信息中包含了 Sentinel 的 IP 地址、端口号和运行 ID (runid)。
每个 Sentinel 都订阅了被它监视的所有主服务器和从服务器的 sentinel:hello 频道, 查找之前未出现过的 sentinel (looking for unknown sentinels)。 当一个 Sentinel 发现一个新的 Sentinel 时, 它会将新的 Sentinel 添加到一个列表中, 这个列表保存了 Sentinel 已知的, 监视同一个主服务器的所有其他 Sentinel 。
Sentinel 发送的信息中还包括完整的主服务器当前配置(configuration)。 如果一个 Sentinel 包含的主服务器配置比另一个 Sentinel 发送的配置要旧, 那么这个 Sentinel 会立即升级到新配置上。
在将一个新 Sentinel 添加到监视主服务器的列表上面之前, Sentinel 会先检查列表中是否已经包含了和要添加的 Sentinel 拥有相同运行 ID 或者相同地址(包括 IP 地址和端口号)的 Sentinel , 如果是的话, Sentinel 会先移除列表中已有的那些拥有相同运行 ID 或者相同地址的 Sentinel , 然后再添加新 Sentinel 。
8、Sentinel API
在默认情况下, Sentinel 使用 TCP 端口 26379 (普通 Redis 服务器使用的是 6379 )。
Sentinel 接受 Redis 协议格式的命令请求, 所以你可以使用 redis-cli 或者任何其他 Redis 客户端来与 Sentinel 进行通讯。
有两种方式可以和 Sentinel 进行通讯:
第一种方法是通过直接发送命令来查询被监视 Redis 服务器的当前状态, 以及 Sentinel 所知道的关于其他 Sentinel 的信息, 诸如此类。
另一种方法是使用发布与订阅功能, 通过接收 Sentinel 发送的通知: 当执行故障转移操作, 或者某个被监视的服务器被判断为主观下线或者客观下线时, Sentinel 就会发送相应的信息。
9、Sentinel 命令
以下列出的是 Sentinel 接受的命令:
1
2
3
4
5
6
7
8
9
10
11
12 1PING :返回 PONG 。
2
3sentinel masters :列出所有被监视的主服务器,以及这些主服务器的当前状态。
4
5SENTINEL slaves <master name> :列出给定主服务器的所有从服务器,以及这些从服务器的当前状态。
6
7SENTINEL get-master-addr-by-name <master name> : 返回给定名字的主服务器的 IP 地址和端口号。 如果这个主服务器正在执行故障转移操作, 或者针对这个主服务器的故障转移操作已经完成, 那么这个命令返回新的主服务器的 IP 地址和端口号。
8
9SENTINEL reset <pattern> : 重置所有名字和给定模式 pattern 相匹配的主服务器。 pattern 参数是一个 Glob 风格的模式。 重置操作清除主服务器目前的所有状态, 包括正在执行中的故障转移, 并移除目前已经发现和关联的, 主服务器的所有从服务器和 Sentinel 。
10
11SENTINEL failover <master name> : 当主服务器失效时, 在不询问其他 Sentinel 意见的情况下, 强制开始一次自动故障迁移 (不过发起故障转移的 Sentinel 会向其他 Sentinel 发送一个新的配置,其他 Sentinel 会根据这个配置进行相应的更新)。
12
10、发布与订阅信息
客户端可以将 Sentinel 看作是一个只提供了订阅功能的 Redis 服务器: 你不可以使用 PUBLISH channel message 命令向这个服务器发送信息, 但你可以用 SUBSCRIBE channel [channel …] 命令或者 PSUBSCRIBE pattern [pattern …] 命令, 通过订阅给定的频道来获取相应的事件提醒。
一个频道能够接收和这个频道的名字相同的事件。 比如说, 名为 +sdown 的频道就可以接收所有实例进入主观下线(SDOWN)状态的事件。
通过执行 PSUBSCRIBE * 命令可以接收所有事件信息。
以下列出的是客户端可以通过订阅来获得的频道和信息的格式: 第一个英文单词是频道/事件的名字, 其余的是数据的格式。
注意, 当格式中包含 instance details 字样时, 表示频道所返回的信息中包含了以下用于识别目标实例的内容:
1
2
3
4
5
6
7
8
9
10
11
12
13
14
15
16
17
18
19
20
21
22
23
24
25
26
27
28
29
30
31
32
33
34
35
36
37
38
39
40
41
42
43
44
45
46
47
48
49
50
51
52
53 1<instance-type> <name> <ip> <port> @ <master-name> <master-ip> <master-port>
2@ 字符之后的内容用于指定主服务器, 这些内容是可选的, 它们仅在 @ 字符之前的内容指定的实例不是主服务器时使用。
3
4+reset-master <instance details> :主服务器已被重置。
5
6+slave <instance details> :一个新的从服务器已经被 Sentinel 识别并关联。
7
8+failover-state-reconf-slaves <instance details> :故障转移状态切换到了 reconf-slaves 状态。
9
10+failover-detected <instance details> :另一个 Sentinel 开始了一次故障转移操作,或者一个从服务器转换成了主服务器。
11
12+slave-reconf-sent <instance details> :领头(leader)的 Sentinel 向实例发送了 SLAVEOF host port 命令,为实例设置新的主服务器。
13
14+slave-reconf-inprog <instance details> :实例正在将自己设置为指定主服务器的从服务器,但相应的同步过程仍未完成。
15
16+slave-reconf-done <instance details> :从服务器已经成功完成对新主服务器的同步。
17
18-dup-sentinel <instance details> :对给定主服务器进行监视的一个或多个 Sentinel 已经因为重复出现而被移除 —— 当 Sentinel 实例重启的时候,就会出现这种情况。
19
20+sentinel <instance details> :一个监视给定主服务器的新 Sentinel 已经被识别并添加。
21
22+sdown <instance details> :给定的实例现在处于主观下线状态。
23
24-sdown <instance details> :给定的实例已经不再处于主观下线状态。
25
26+odown <instance details> :给定的实例现在处于客观下线状态。
27
28-odown <instance details> :给定的实例已经不再处于客观下线状态。
29
30+new-epoch <instance details> :当前的纪元(epoch)已经被更新。
31
32+try-failover <instance details> :一个新的故障迁移操作正在执行中,等待被大多数 Sentinel 选中(waiting to be elected by the majority)。
33
34+elected-leader <instance details> :赢得指定纪元的选举,可以进行故障迁移操作了。
35
36+failover-state-select-slave <instance details> :故障转移操作现在处于 select-slave 状态 —— Sentinel 正在寻找可以升级为主服务器的从服务器。
37
38no-good-slave <instance details> :Sentinel 操作未能找到适合进行升级的从服务器。Sentinel 会在一段时间之后再次尝试寻找合适的从服务器来进行升级,又或者直接放弃执行故障转移操作。
39
40selected-slave <instance details> :Sentinel 顺利找到适合进行升级的从服务器。
41
42failover-state-send-slaveof-noone <instance details> :Sentinel 正在将指定的从服务器升级为主服务器,等待升级功能完成。
43
44failover-end-for-timeout <instance details> :故障转移因为超时而中止,不过最终所有从服务器都会开始复制新的主服务器(slaves will eventually be configured to replicate with the new master anyway)。
45
46failover-end <instance details> :故障转移操作顺利完成。所有从服务器都开始复制新的主服务器了。
47
48+switch-master <master name> <oldip> <oldport> <newip> <newport> :配置变更,主服务器的 IP 和地址已经改变。 这是绝大多数外部用户都关心的信息。
49
50+tilt :进入 tilt 模式。
51
52-tilt :退出 tilt 模式。
53
11、故障转移原理
一次故障转移操作由以下步骤组成:
发现主服务器已经进入客观下线状态。
对我们的当前纪元进行自增(详情请参考 Raft leader election ), 并尝试在这个纪元中当选。
如果当选失败, 那么在设定的故障迁移超时时间的两倍之后, 重新尝试当选。 如果当选成功, 那么执行以下步骤。
选出一个从服务器,并将它升级为主服务器。
向被选中的从服务器发送 SLAVEOF NO ONE 命令,让它转变为主服务器。
通过发布与订阅功能, 将更新后的配置传播给所有其他 Sentinel , 其他 Sentinel 对它们自己的配置进行更新。
向已下线主服务器的从服务器发送 SLAVEOF host port 命令, 让它们去复制新的主服务器。
当所有从服务器都已经开始复制新的主服务器时, 领头 Sentinel 终止这次故障迁移操作。
每当一个 Redis 实例被重新配置(reconfigured) —— 无论是被设置成主服务器、从服务器、又或者被设置成其他主服务器的从服务器 —— Sentinel 都会向被重新配置的实例发送一个 CONFIG REWRITE 命令, 从而确保这些配置会持久化在硬盘里。

12、Sentinel 使用以下规则来选择新的主服务器:
在失效主服务器属下的从服务器当中, 那些被标记为主观下线、已断线、或者最后一次回复 PING 命令的时间大于五秒钟的从服务器都会被淘汰。
在失效主服务器属下的从服务器当中, 那些与失效主服务器连接断开的时长超过 down-after 选项指定的时长十倍的从服务器都会被淘汰。
在经历了以上两轮淘汰之后剩下来的从服务器中, 我们选出复制偏移量(replication offset)最大的那个从服务器作为新的主服务器; 如果复制偏移量不可用, 或者从服务器的复制偏移量相同, 那么带有最小运行 ID 的那个从服务器成为新的主服务器。
13、Sentinel 自动故障迁移的一致性特质
Sentinel 自动故障迁移使用 Raft 算法来选举领头(leader) Sentinel , 从而确保在一个给定的纪元(epoch)里, 只有一个领头产生。
这表示在同一个纪元中, 不会有两个 Sentinel 同时被选中为领头, 并且各个 Sentinel 在同一个纪元中只会对一个领头进行投票。
更高的配置纪元总是优于较低的纪元, 因此每个 Sentinel 都会主动使用更新的纪元来代替自己的配置。
简单来说, 我们可以将 Sentinel 配置看作是一个带有版本号的状态。 一个状态会以最后写入者胜出(last-write-wins)的方式(也即是,最新的配置总是胜出)传播至所有其他 Sentinel 。
举个例子, 当出现网络分割(network partitions)时, 一个 Sentinel 可能会包含了较旧的配置, 而当这个 Sentinel 接到其他 Sentinel 发来的版本更新的配置时, Sentinel 就会对自己的配置进行更新。
如果要在网络分割出现的情况下仍然保持一致性, 那么应该使用 min-slaves-to-write 选项, 让主服务器在连接的从实例少于给定数量时停止执行写操作, 与此同时, 应该在每个运行 Redis 主服务器或从服务器的机器上运行 Redis Sentinel 进程。
14、Sentinel 状态的持久化
Sentinel 的状态会被持久化在 Sentinel 配置文件里面。当主节点发生变化,这些状态变化会持久化到 Sentinel 配置文件。监听服务器也会随之变化。

每当 Sentinel 接收到一个新的配置, 或者当领头 Sentinel 为主服务器创建一个新的配置时, 这个配置会与配置纪元一起被保存到磁盘里面。
这意味着停止和重启 Sentinel 进程都是安全的。
15、Sentinel 在非故障迁移的情况下对实例进行重新配置
即使没有自动故障迁移操作在进行, Sentinel 总会尝试将当前的配置设置到被监视的实例上面。 特别是:
根据当前的配置, 如果一个从服务器被宣告为主服务器, 那么它会代替原有的主服务器, 成为新的主服务器, 并且成为原有主服务器的所有从服务器的复制对象。
那些连接了错误主服务器的从服务器会被重新配置, 使得这些从服务器会去复制正确的主服务器。
不过, 在以上这些条件满足之后, Sentinel 在对实例进行重新配置之前仍然会等待一段足够长的时间, 确保可以接收到其他 Sentinel 发来的配置更新, 从而避免自身因为保存了过期的配置而对实例进行了不必要的重新配置。
16、TILT 模式
Redis Sentinel 严重依赖计算机的时间功能: 比如说, 为了判断一个实例是否可用, Sentinel 会记录这个实例最后一次相应 PING 命令的时间, 并将这个时间和当前时间进行对比, 从而知道这个实例有多长时间没有和 Sentinel 进行任何成功通讯。
不过, 一旦计算机的时间功能出现故障, 或者计算机非常忙碌, 又或者进程因为某些原因而被阻塞时, Sentinel 可能也会跟着出现故障。
TILT 模式是一种特殊的保护模式: 当 Sentinel 发现系统有些不对劲时, Sentinel 就会进入 TILT 模式。
因为 Sentinel 的时间中断器默认每秒执行 10 次, 所以我们预期时间中断器的两次执行之间的间隔为 100 毫秒左右。 Sentinel 的做法是, 记录上一次时间中断器执行时的时间, 并将它和这一次时间中断器执行的时间进行对比:
如果两次调用时间之间的差距为负值, 或者非常大(超过 2 秒钟), 那么 Sentinel 进入 TILT 模式。
如果 Sentinel 已经进入 TILT 模式, 那么 Sentinel 延迟退出 TILT 模式的时间。
当 Sentinel 进入 TILT 模式时, 它仍然会继续监视所有目标, 但是:
它不再执行任何操作,比如故障转移。
当有实例向这个 Sentinel 发送 SENTINEL is-master-down-by-addr 命令时, Sentinel 返回负值: 因为这个 Sentinel 所进行的下线判断已经不再准确。
如果 TILT 可以正常维持 30 秒钟, 那么 Sentinel 退出 TILT 模式。
17、基础配置(redis.conf、sentinel.conf)
主服务配置:

从服务配置:

哨兵配置:redis.conf与上面主服务基本一致,sentinel.conf

18、哨兵环境搭建:
配置3个哨兵和1主3从的Redis服务器,配置文件设置如上图所示。

启动文件:startall11-17.sh
1
2
3
4
5
6
7
8
9
10
11
12
13
14
15
16
17
18
19
20
21
22
23
24
25
26
27
28
29
30 1cd ..
2cd redis7011
3./redis-server redis.conf
4cd ..
5cd redis7012
6./redis-server redis.conf
7cd ..
8cd redis7013
9./redis-server redis.conf
10cd ..
11cd redis7014
12./redis-server redis.conf
13cd ..
14cd sentinel
15cd sentinel27015
16./redis-server redis.conf
17# 启动哨兵进程
18./redis-sentinel sentinel.conf
19cd ..
20cd sentinel27016
21./redis-server redis.conf
22# 启动哨兵进程
23./redis-sentinel sentinel.conf
24cd ..
25cd sentinel27017
26./redis-server redis.conf
27# 启动哨兵进程
28./redis-sentinel sentinel.conf
29cd ..
30
启动后:

到这哨兵环境搭建完毕:
主服务节点:

从服务节点:

19、Redis-Sentinel高可用容灾场景演示
停止主服务,观察Sentinel 选择新的主服务器以及Sentinel 自动故障迁移。
停了主服务后,立刻调用主服务,就会报错:

这是主服务还没切换,此时如果立即重启旧主服务,在未超过设置时间内,主服务就会移除主观下线,继续作为主服务提供服务。当超过设置时间,主服务由主观下线变更客观下线,哨兵会选举新的节点作为主服务,提供服务。

可以看到已选举出7012节点为主服务提供服务。体现了Sentinel高可用性。
20、java中使用Sentinel案例
1
2
3
4
5
6
7
8
9
10
11
12
13
14
15
16
17
18
19
20
21
22
23
24
25
26
27
28
29
30
31
32
33
34
35
36
37
38 1/**
2 * 测试Redis哨兵模式
3 * @author djm
4 */
5public class TestSentinels {
6 public static void main(String[] args) {
7 testSentinel();
8 }
9
10
11 public static void testSentinel() {
12 JedisPoolConfig jedisPoolConfig = new JedisPoolConfig();
13 jedisPoolConfig.setMaxTotal(10);
14 jedisPoolConfig.setMaxIdle(5);
15 jedisPoolConfig.setMinIdle(5);
16 // 哨兵信息
17 Set<String> sentinels = new HashSet<>(Arrays.asList("192.168.20.112:27017",
18 "192.168.20.112:27016","192.168.20.112:27015"));
19 // 创建连接池
20 JedisSentinelPool pool = new JedisSentinelPool("mymaster", sentinels,jedisPoolConfig,"123456");
21 // 获取客户端
22 Jedis jedis = pool.getResource();
23 // 执行两个命令
24 jedis.set("test1", "1111");
25 jedis.set("test2", "22222");
26 jedis.set("test3", "33333");
27 jedis.set("test4", "33333");
28 String test1 = jedis.get("test1");
29 String test2 = jedis.get("test2");
30 String test3 = jedis.get("test3");
31 System.out.println(test1);
32 System.out.println(test2);
33 System.out.println(test3);
34
35
36 }
37}
38