文章目录
-
Kubernetes 简介
-
Kubernetes 是一个平台
- Kubernetes 不是什么
- 核心组件
-
Kubernetes 基本概念
-
Container
- Pod
- Node
- Namespace
- Service
- Label
- Annotations
Kubernetes 简介
Kubernetes 是谷歌开源的容器集群管理系统,是 Google 多年大规模容器管理技术 Borg 的开源版本,主要功能包括:
- 基于容器的应用部署、维护和滚动升级
- 负载均衡和服务发现
- 跨机器和跨地区的集群调度
- 自动伸缩
- 无状态服务和有状态服务
- 广泛的 Volume 支持
- 插件机制保证扩展性
Kubernetes 是一个平台
Kubernetes 提供了很多的功能,它可以简化应用程序的工作流,加快开发速度。
- 用户可以使用 Label 以自己的方式组织管理资源,还可以使用 Annotation 来自定义资源的描述信息,比如为管理工具提供状态检查等。
- Kubernetes 控制器也是构建在跟开发人员和用户使用的相同的 API 之上。用户还可以编写自己的控制器和调度器,也可以通过各种插件机制扩展系统的功能。
Kubernetes 不是什么
Kubernetes 不是一个传统意义上,包罗万象的 PaaS (平台即服务) 系统,它给用户保留了选择的自由和灵活性。
- 不限制支持的应用程序类型。Kubernetes 旨在支持极其多样化的工作负载,包括无状态、有状态和数据处理工作负载。只要应用可以在容器中运行,那么它就可以很好的在 Kubernetes 上运行。
- 不提供内置的中间件 (如消息中间件)、数据处理框架 (如 Spark)、数据库 (如 mysql) 或集群存储系统 (如 Ceph) 等。
- 不直接部署代码,也不会构建您的应用程序。
- 允许用户选择自己的日志、监控和告警系统。
- 不提供应用程序配置语言或系统 (如 jsonnet)。
- 不提供机器配置、维护、管理或自愈系统。
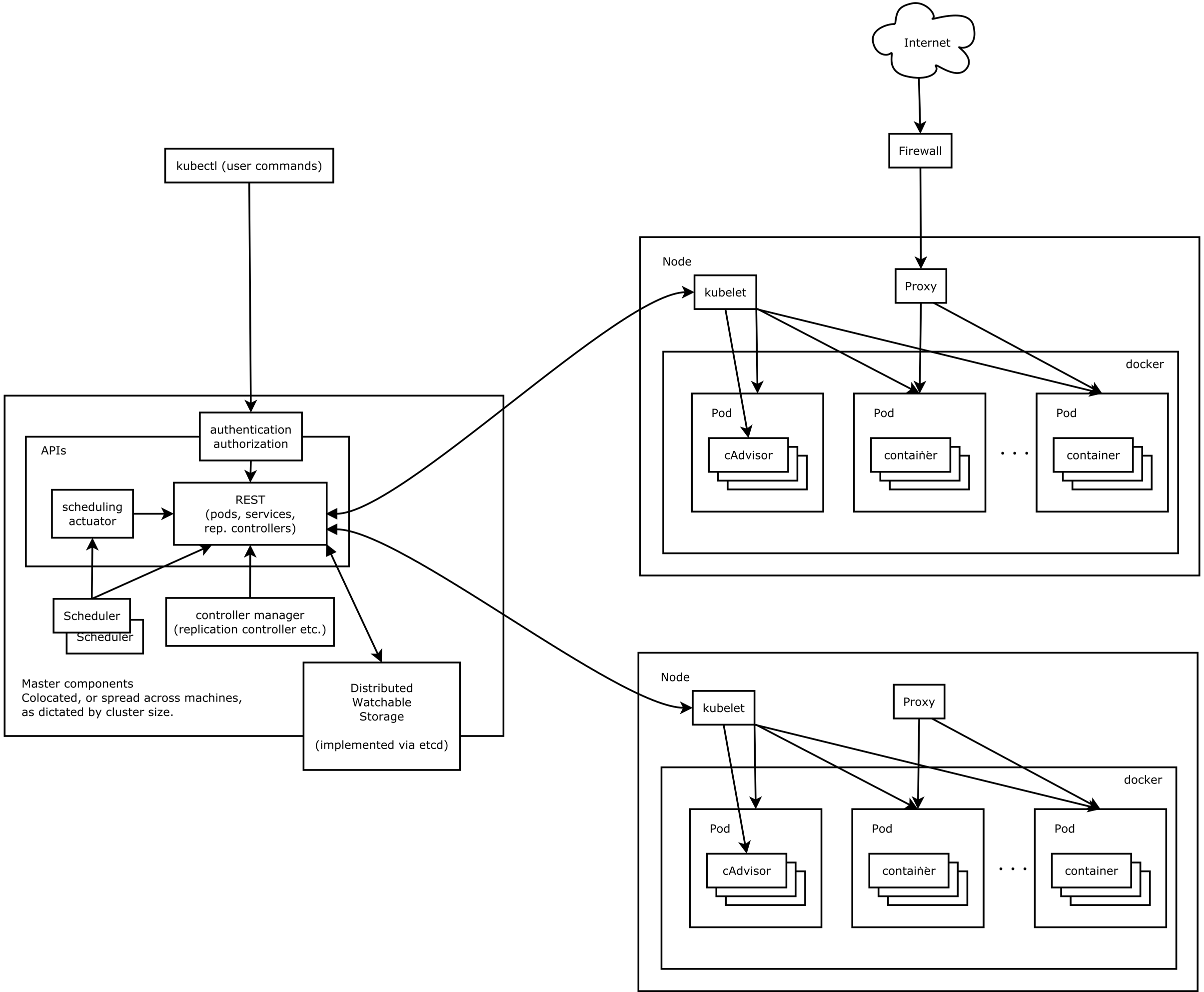
核心组件
Kubernetes 主要由以下几个核心组件组成:
- etcd 保存了整个集群的状态;
- apiserver 提供了资源操作的唯一入口,并提供认证、授权、访问控制、API 注册和发现等机制;
- controller manager 负责维护集群的状态,比如故障检测、自动扩展、滚动更新等;
- scheduler 负责资源的调度,按照预定的调度策略将 Pod 调度到相应的机器上;
- kubelet 负责维护容器的生命周期,同时也负责 Volume(CVI)和网络(CNI)的管理;
- Container runtime 负责镜像管理以及 Pod 和容器的真正运行(CRI);
- kube-proxy 负责为 Service 提供 cluster 内部的服务发现和负载均衡

Kubernetes 基本概念
Container
Container(容器)是一种便携式、轻量级的操作系统级虚拟化技术。它使用 namespace 隔离不同的软件运行环境,并通过镜像自包含软件的运行环境,从而使得容器可以很方便的在任何地方运行。
使用容器,不需要与外部的基础架构环境绑定,因为每一个应用程序都不需要外部依赖,更不需要与外部的基础架构环境依赖。完美解决了从开发到生产环境的一致性问题。
容器同样比虚拟机更加透明,这有助于监测和管理。尤其是容器进程的生命周期由基础设施管理,而不是被进程管理器隐藏在容器内部。最后,每个应用程序用容器封装,管理容器部署就等同于管理应用程序部署。
容器的其他优点:
- 敏捷的应用程序创建和部署:与虚拟机镜像相比,容器镜像更易用、更高效。
- 持续开发、集成和部署:提供可靠与频繁的容器镜像构建、部署和快速简便的回滚(镜像是不可变的)。
- 开发与运维的关注分离:在构建/发布时即创建容器镜像,从而将应用与基础架构分离。
- 开发、测试与生产环境的一致性:在笔记本电脑上运行和云中一样。
- 可观测:不仅显示操作系统的信息和度量,还显示应用自身的信息和度量。
- 云和操作系统的分发可移植性:可运行在 Ubuntu, RHEL, CoreOS, 物理机, GKE 以及其他任何地方。
- 以应用为中心的管理:从传统的硬件上部署操作系统提升到操作系统中部署应用程序。
- 松耦合、分布式、弹性伸缩、微服务:应用程序被分成更小,更独立的模块,并可以动态管理和部署。
- 资源隔离:可预测的应用程序性能。
- 资源利用:高效率和高密度。
Pod
Kubernetes 使用 Pod 来管理容器,每个 Pod 可以包含一个或多个紧密关联的容器。
Pod 是一组紧密关联的容器集合,它们共享 PID、IPC、Network 和 UTS namespace,是 Kubernetes 调度的基本单位。Pod 内的多个容器共享网络和文件系统,可以通过进程间通信和文件共享这种简单高效的方式组合完成服务。
在 Kubernetes 中,所有对象都使用 manifest(yaml 或 json)来定义,比如一个简单的 nginx 服务可以定义为 nginx.yaml,它包含一个镜像为 nginx 的容器:
1
2
3
4
5
6
7
8
9
10
11
12
13
14 1apiVersion: v1
2kind: Pod
3metadata:
4 name: nginx
5 labels:
6 app: nginx
7spec:
8 containers:
9 - name: nginx
10 image: nginx
11 ports:
12 - containerPort: 80
13
14
Node
Node 是 Pod 真正运行的主机,可以是物理机,也可以是虚拟机。为了管理 Pod,每个 Node 节点上至少要运行 container runtime(比如 docker 或者 rkt)、kubelet 和 kube-proxy 服务。
Namespace
Namespace 是对一组资源和对象的抽象集合,比如可以用来将系统内部的对象划分为不同的项目组或用户组。常见的 pods, services, replication controllers 和 deployments 等都是属于某一个 namespace 的(默认是 default),而 node, persistentVolumes 等则不属于任何 namespace。
Service
Service 是应用服务的抽象,通过 labels 为应用提供负载均衡和服务发现。匹配 labels 的 Pod IP 和端口列表组成 endpoints,由 kube-proxy 负责将服务 IP 负载均衡到这些 endpoints 上。
每个 Service 都会自动分配一个 cluster IP(仅在集群内部可访问的虚拟地址)和 DNS 名,其他容器可以通过该地址或 DNS 来访问服务,而不需要了解后端容器的运行。

1
2
3
4
5
6
7
8
9
10
11
12
13
14
15
16 1apiVersion: v1
2kind: Service
3metadata:
4 name: nginx
5spec:
6 ports:
7 - port: 8078 # the port that this service should serve on
8 name: http
9 # the container on each pod to connect to, can be a name
10 # (e.g. 'www') or a number (e.g. 80)
11 targetPort: 80
12 protocol: TCP
13 selector:
14 app: nginx
15
16
Label
Label 是识别 Kubernetes 对象的标签,以 key/value 的方式附加到对象上(key 最长不能超过 63 字节,value 可以为空,也可以是不超过 253 字节的字符串)。
Label 不提供唯一性,并且实际上经常是很多对象(如 Pods)都使用相同的 label 来标志具体的应用。
Label 定义好后其他对象可以使用 Label Selector 来选择一组相同 label 的对象(比如 ReplicaSet 和 Service 用 label 来选择一组 Pod)。Label Selector 支持以下几种方式:
- 等式,如 app=nginx 和 env!=production
- 集合,如 env in (production, qa)
- 多个 label(它们之间是 AND 关系),如 app=nginx,env=test
Annotations
Annotations 是 key/value 形式附加于对象的注解。不同于 Labels 用于标志和选择对象,Annotations 则是用来记录一些附加信息,用来辅助应用部署、安全策略以及调度策略等。比如 deployment 使用 annotations 来记录 rolling update 的状态。
参考来源: