DevOps
在一个较成熟的软件和服务交付的团队里,就技术层面来说主要分为三个组成部分:开发、测试和运维。开发测试团队比较关注的是代码能否运行,而运维比较关注的是系统能否在上线后稳定运行,于是隔阂就产生了。DevOps的出现就是为了解决这一问题。DevOps的作用就是将这三个部分紧密的连接起来,提供一条从软件开发到质量保障到技术运营的自动化流水线,加强不同角色之间的沟通和协作,从而减少资源浪费、提高质量,并将产品快速推向市场,快速有效的把一个想法变成价值交付到客户手中。
CD

怎样实现DevOps?我们定义了CD(持续集成),CD是一个方法。CD有三个重要的点:自动化、持续和有效的反馈。图中从左到右是代码到交付的过程。
CD过程中可能遇到几个问题,概括有三方面:环境一致性问题,开发人员之间环境也会产生不一致;版本管理问题;快速响应(发布、回滚)问题。
那么,问题的根源是什么呢?是因为Developer交付的只有代码,以及代码的依赖,而keep site running需要除了代码之外的运行环境,以及运行环境之间的依赖。
Docker
如何打破传统CD壁垒?
Docker是实现DevOps最合适的工具之一,甚至变革了软件交付方式,可以有效解决持续交付过程中遇到的问题。
阿里云容器服务

阿里云容器服务在资源层面有集群、节点,在内容层面有Compose模板、镜像,在应用层面有应用、服务和容器。
完整的容器化持续交付流程

传统的开发过程开发者的代码里有逻辑、应用以及代码依赖包,而我们的代码中会更多的加入Docker File、Docker Compose,用来制作集装箱和搬运集装箱,代码提交成功后代码服务器会通知CI server,CI server会拉取代码进行代码打包,打包后进行单元测试,如果单元测试没有通过,有效的反馈就会马上告诉开发者。如果通过,认为应用包括有应用,我们会根据代码给予的Docker file制作镜像,server会有配置的使用权限,会把镜像推送到阿里云容器,代码可交付的东西已经产生。
部署阶段,如果进行集成测试或回归测试,走测试环境,部署时Compose模板就是用来描述如何部署的,通过Jenkins来丰富功能,通过各种插件将镜像拉取下来部署在应用环境上,从而实现代码提交变更到整个部署过程。
Jenkins2.0

Jenkins 2.0版本中包含了一个新的管道(pipline)构建交付系统,管道的设计理念是基于Groovy DSL,实现一套灵活、可扩展的持续发布(CD)工作流,将原本独立运行于单个或多个节点的任务连接起来,实现复杂发布流程。并且,Jenkins支持从代码库直接读取脚本。
从零开始搭建一个持续交付系统

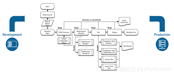
Stage是对整个持续交付流程的清晰定义,是由自己写出来,单元测试结果也可以完美的展示,每一个阶段的耗时等可以直接读取日志查看,也可以在本地存储软件打包的结果。
持续交付流程设计

通过插件实现动态生成slave,执行job最后销毁的过程,我们也支持共享存储OSS,上传war包,用镜像的方式存储要交付的东西,部署是由阿里云自主开发的插件,调用容器服务的API。
Jenkins Master and Agent

Docker in docker方式是指,Agent会用到Docker进行镜像打包,如果有十个项目在Jenkins上执行时,就会涉及到在所有项目中安装agent非常消耗资源,所以我们采用父子结构,通过透传的方式,可以使用宿主机上Docker的agent服务器执行镜像构建和打包,做到自动化流程内的隔离。
发布策略
容器服务现在支持两种发布方式:
一是rolling update,依次停止老容器,启动新容器,整个过程自动化,无需用户手动操作,适合测试场景,适合于多副本的应用发布;一是蓝绿发布(热部署):不会停止老容器,为新服务启动新容器,需要用户设置路由权重,实现不同版本应用的上线、下线,适合于版本的快速发布,不会停机影响用户。
未来还会支持金丝雀发布(灰度):不会停止老容器,为新服务启动新容器,需要用户设置路由权重,实现不同版本应用的共存,支持A/B测试,适合多方案选择。